Inspire Science

Redesign the existing Inspire Science marketing site to align to the updated copyright and framework of the program, focusing phenomena-based instruction.

Role: Lead Designer
Skills: UX, Visual Design
Tools: Figma, Lucidchart, Photoshop, Illustrator
Collaborators: Orly Lipset, Sr. Copywriter, Chloe Nelson,

View Live Site

Former Site

Goals

Marketing partner goals: Craft a more consistent and deeper story of the program in the classroom. Show more of the fun and exciting aspects of the program through engaging Phenomena and product material.

Customer focused goals: Our partners identified some gaps in previous program adoption attempts, where customers felt the program lacked flexibility in implementation and a focus on phenomena-based instruction. So, that was a key focus of our update.

We know through customer research, that teachers get excited about hands-on investigations and engaging labs projects for students. We want to make sure we present those elements of the program.

Inspire Science is a K–12 program and the program is built in a way that NGSS concepts introduced in one year are then expanded on in the next year and so on. So, it truly works to build in-depth knowledge that prepares students for career and college success in science.

Process

Orly and I set out to first understand the program. That required a lot of meetings with our marketing partners as well as reading through lesson plans. Through this process, we noticed that the program itself has really robust assessment, yet the existing site barely mentions it. The existing site also barely presents the act of “doing science”, it merely presents components of the program. Our marketing partners emphasized that importance of highlighting the cross-curricular content built into the program.

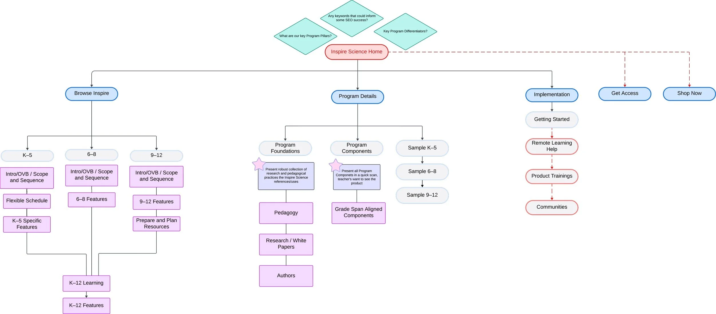
Then worked to plot out a new structure for the site, as well as what type of content we felt made sense where. In support of all this, I worked through some lo-fi wireframes to better figure out that story.

Once we built out our early wireframes and connected with our partners we moved into building out higher fidelity wireframes with more developed copy. Based on our conversations and exploration of the existing site, we knew wanted to highlight some of the “whys” and “hows” of the program early on. We also wanted to play with idea of combining the K–12 stories into one seamless page to better connect that K–12 Progression story.

Home Page

Grade Span Page

Design

Inspire Science has a well-established visual brand that uses vibrant colors and patterns, however, many of are not web a11y compliant. So, may challenge was to bring that personality to the page while meeting accessibility standards.

As we built out the page, I realized we would need a video to better tell the Phenomena-based learning story within Inspire Science. It was more a complex process than what a single image could portray.

So, I connected with our team’s Motion Graphics Designer, Brandon Ball, to help build out this new video. I talked through my vision and put together the graphics and layout we’d need and Brandon brought it to life.

Home Page Design Comparison

Impact

According to our Adobe Analytics

  • After going live in August 2023, we looked at the analytics over FY25 increased visitor retention. The exits from the home page dropped nearly 35% over the same time period
    in FY23.

  • 63% of all our guests visited our new Grade Span page and the average guest viewed this page for more than 2 minutes. These new Grade Span pages also had an average scroll depth of 74%

  • Compared to FY24, the exit rate from the home page dropped by nearly 15%.

  • We didn’t see a huge change in the amount of customers shopping from this site. It would have been nice to see a change, but we know customers feel more comfortable working with their reps for all things purchasing.